“猪茅”,拟变更公司名称
第一财经 | 2026-02-26 08:59
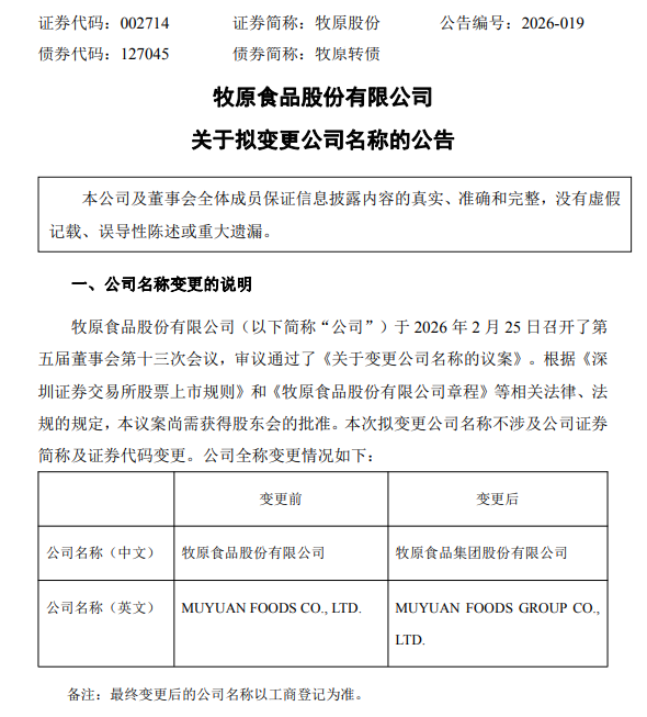
2月25日晚,牧原股份公告称,公司于2月25日召开第五届董事会第十三次会议,审议通过《关于变更公司名称的议案》,拟将公司名称由“牧原食品股份有限公司”变更为“牧原食品集团股份有限公司”。本次变更不涉及公司证券简称及证券代码变更。

对于公司名称变更的原因,牧原股份表示,为顺应公司国际化发展战略,更好地发挥集团化优势,强化公司管理需求,提升公司整体运营效率。公司不存在利用变更名称影响公司股票及其衍生品种交易价格、误导投资者的行为,符合有关法律法规、规则及其他相关规定。
本次变更事宜尚需提交公司股东会审议通过,待股东会审议通过后,公司将及时向市场监督管理部门申请办理工商变更登记手续。本次变更事项尚需获得市场监督管理部门的批准,变更后的公司名称以市场监督管理部门的最终登记为准。
公司名称变更后,法律主体未发生变化,公司名称变更前以“牧原食品股份有限公司”名义开展的合作继续有效,签署的合同、协议不受名称变更影响仍将继续履行;同时,公司相关规章制度等涉及公司名称的均同步修改,不影响其原有的法律效力。
截至今日收盘,牧原股份涨0.52%,报44.79元,总市值2569亿元。

