贵州1个集体、23名个人上榜!2026年度中国青年五四奖章暨新时代青年先锋奖入围公示
共青团中央 | 2026-03-22 20:49

为进一步接受社会监督,3月22日,共青团中央将2026年度中国青年五四奖章暨新时代青年先锋奖入围名单予以公示。名单显示,贵州花江峡谷大桥项目建造团队入围2026年度中国青年五四奖章集体名单,王玉茜、张远、卢丹等23人入围2026年度新时代青年先锋名单。
公示期为2026年3月23日至27日,如对名单持有异议,请于2026年3月27日17:00前向评选表彰工作领导小组办公室实名反映。反映形式为电话、信函、电子邮件,信函以到达日邮戳为准。
中国青年五四奖章评选反映渠道:
联系电话:(010)85212714
电子信箱:tzyzzbzzc@126.com
收件单位:共青团中央组织部
通信地址:北京市东城区前门东大街10号
邮政编码:100005
新时代青年先锋评选反映渠道:
联系电话:(010)85212081
电子信箱:qnzyfz@163.com
收件单位:共青团中央青年发展部
通信地址:北京市东城区前门东大街10号
邮政编码:100005
2026年度中国青年五四奖章
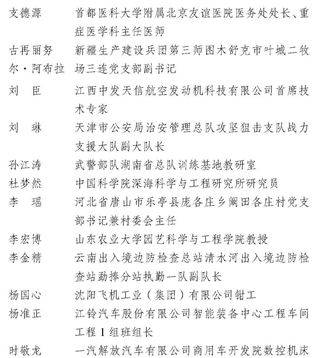
入围个人名单(30名)
(按姓氏笔画排序)


2026年度中国青年五四奖章
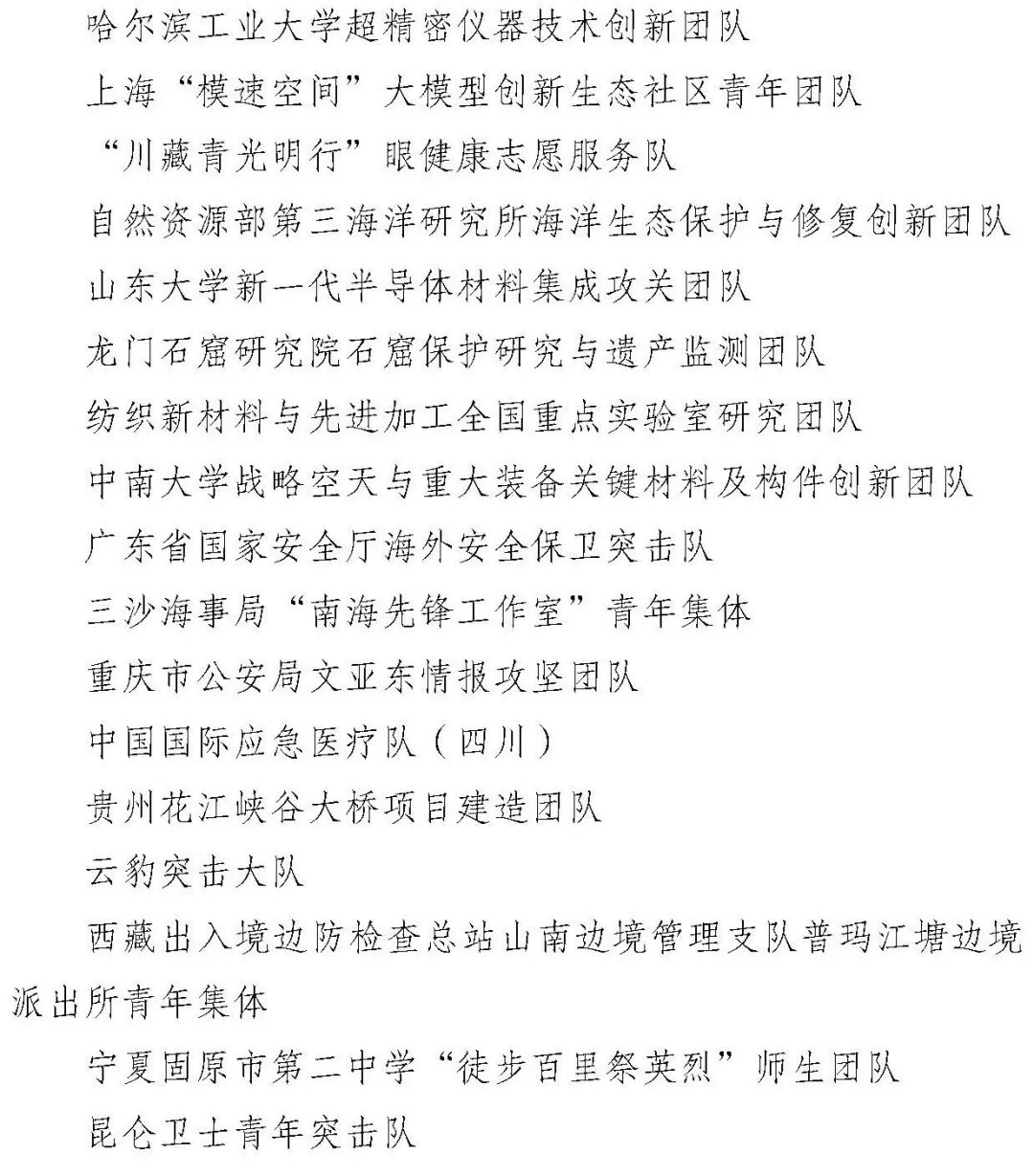
入围集体名单(30个)
(按推荐单位排序)


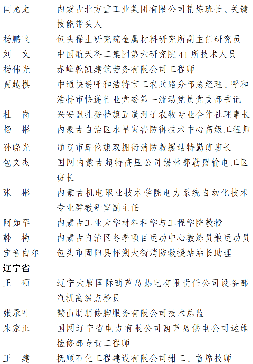
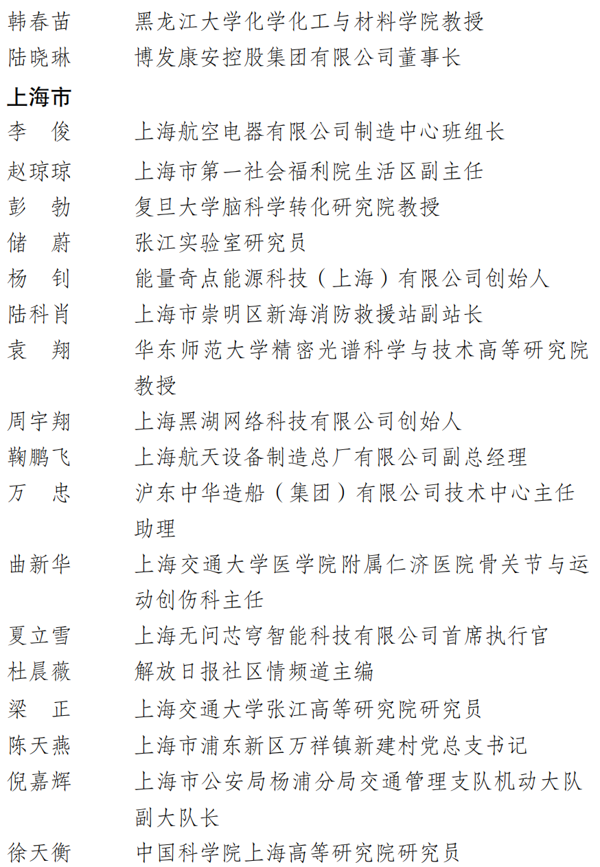
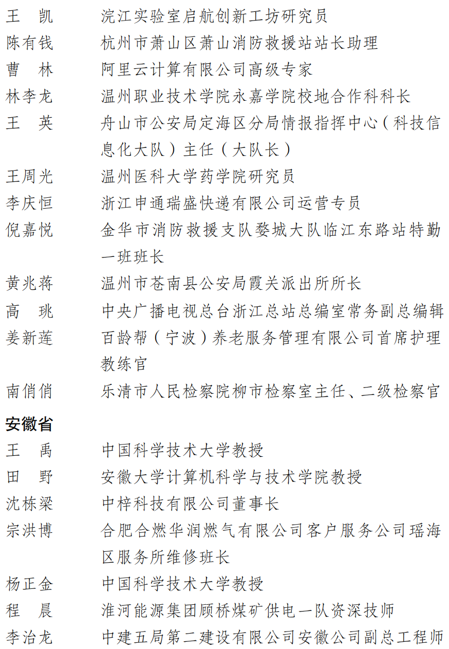
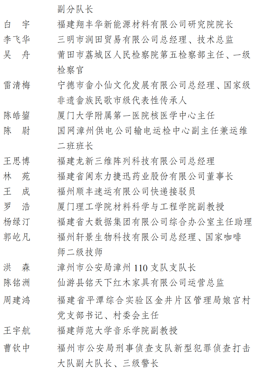
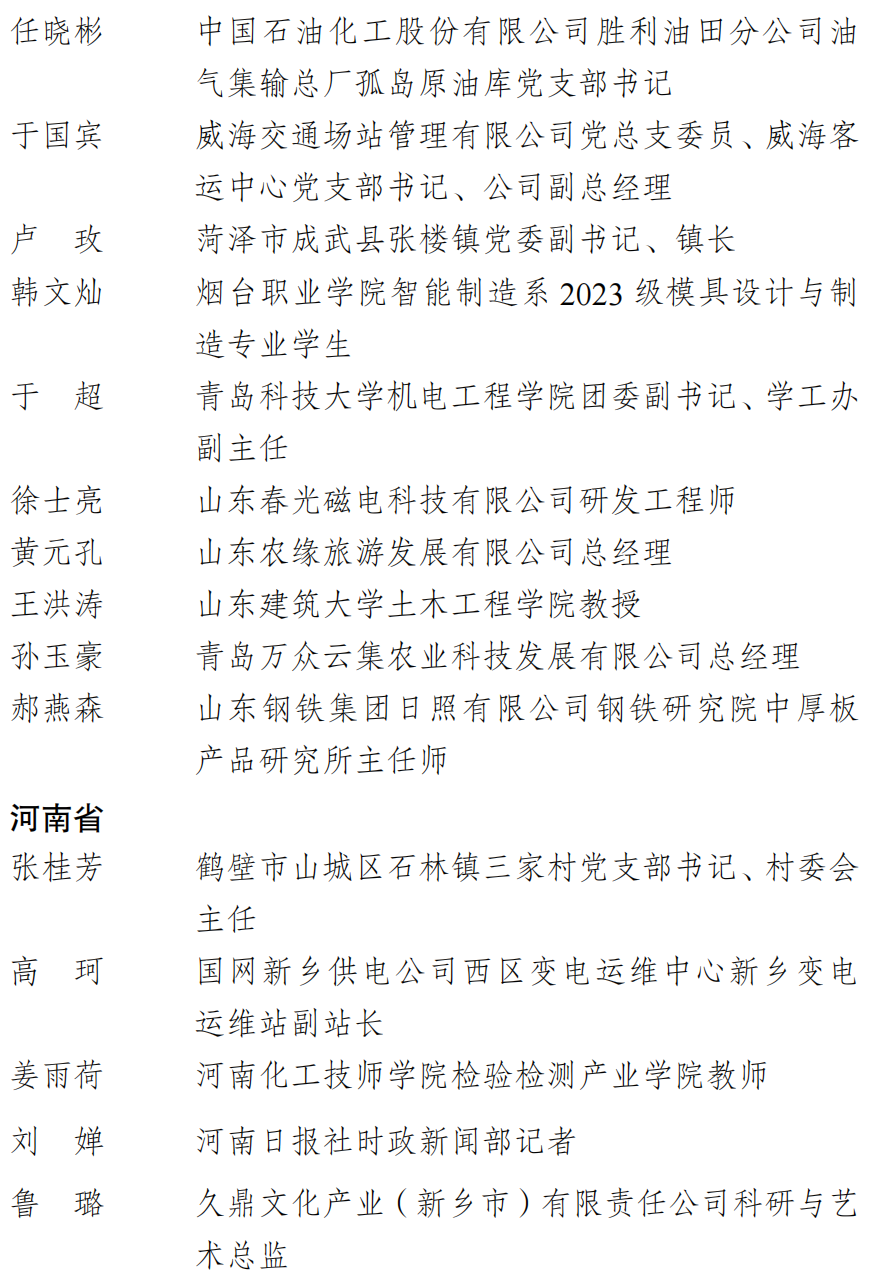
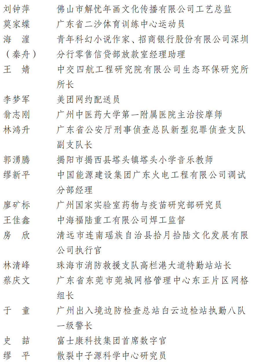
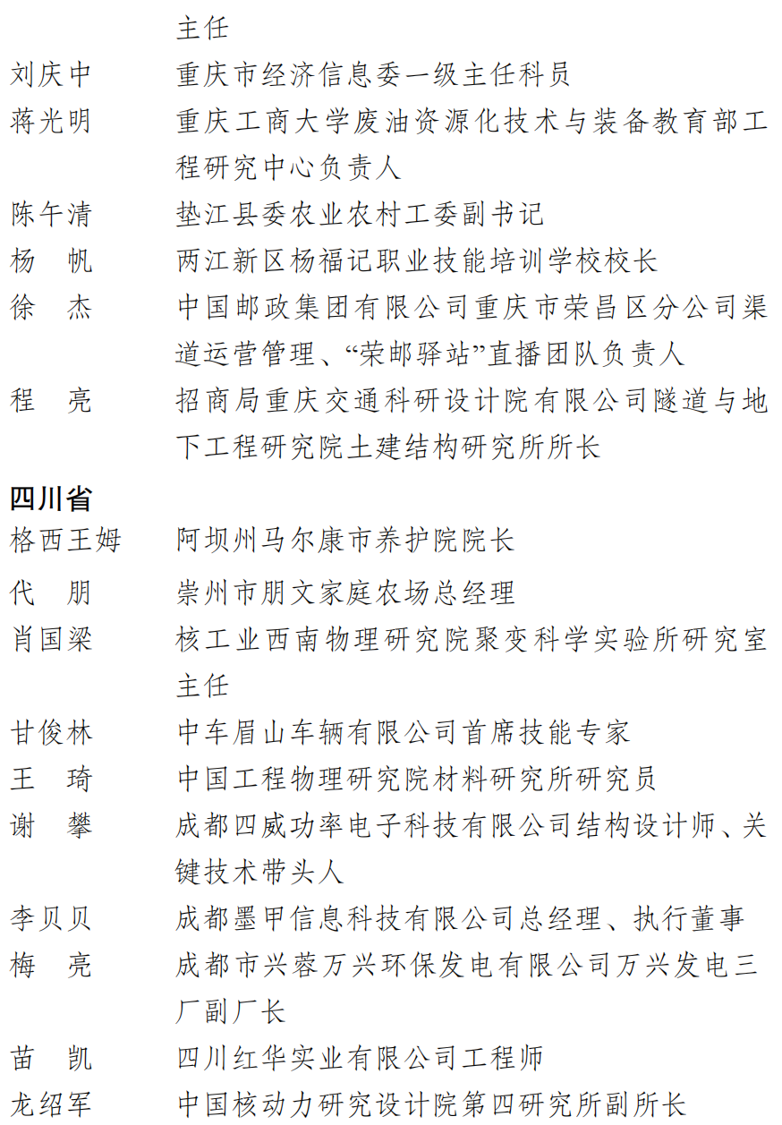
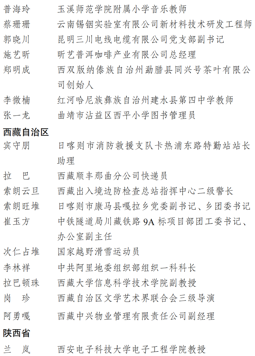
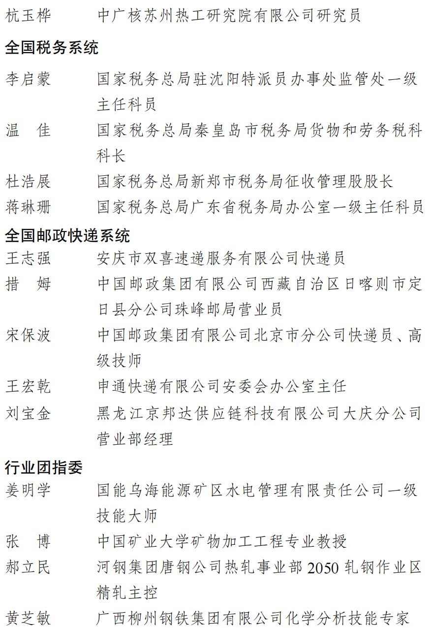
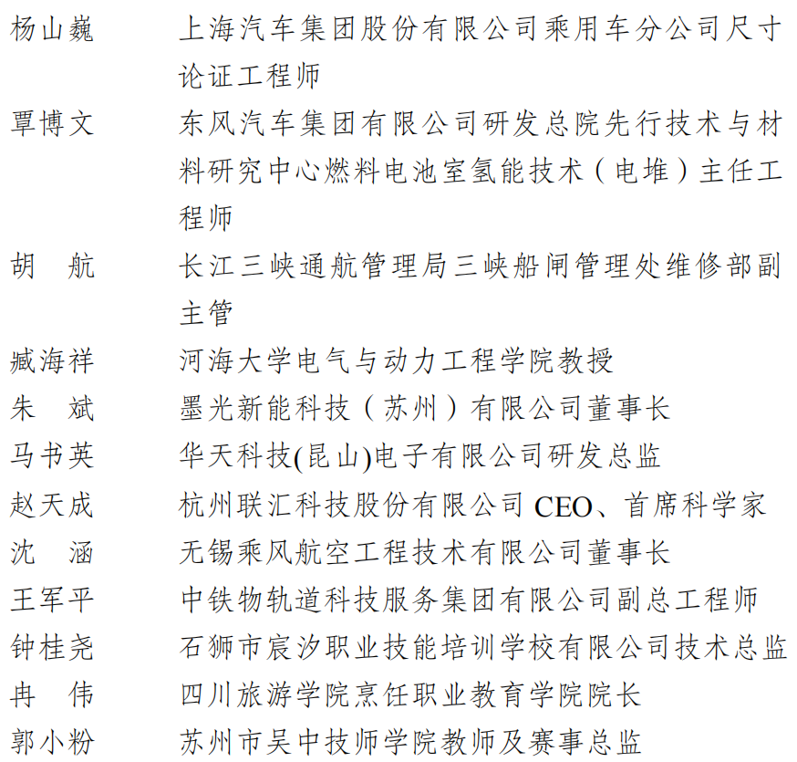
2026年度新时代青年先锋
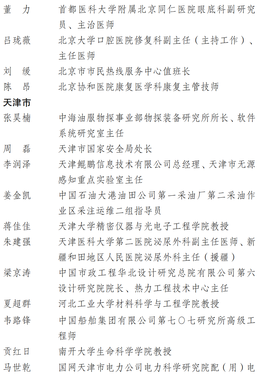
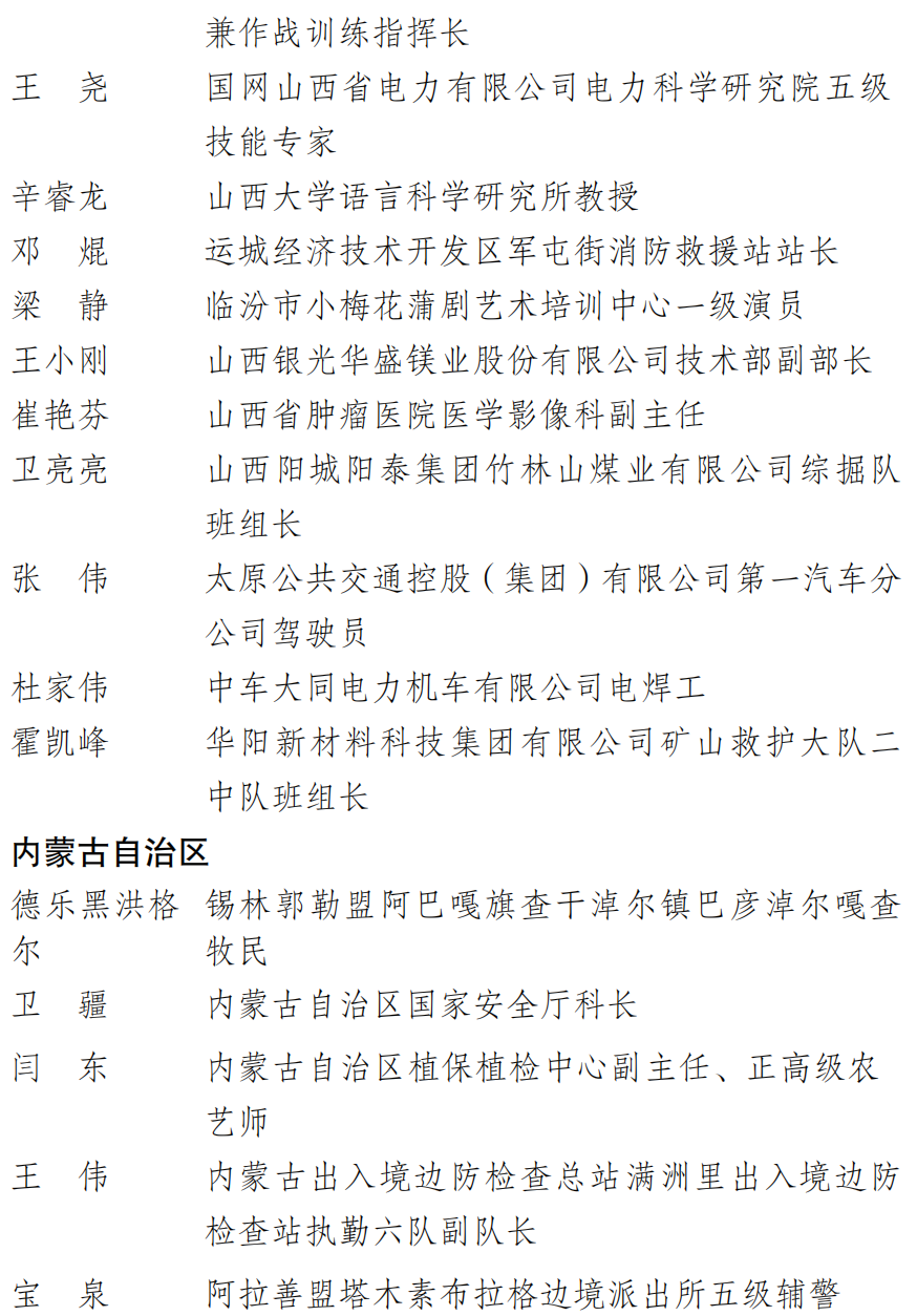
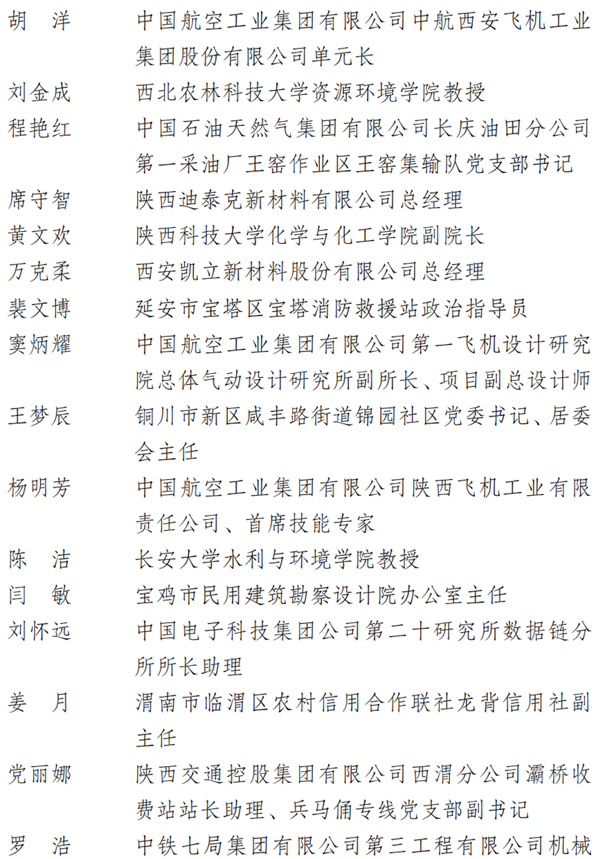
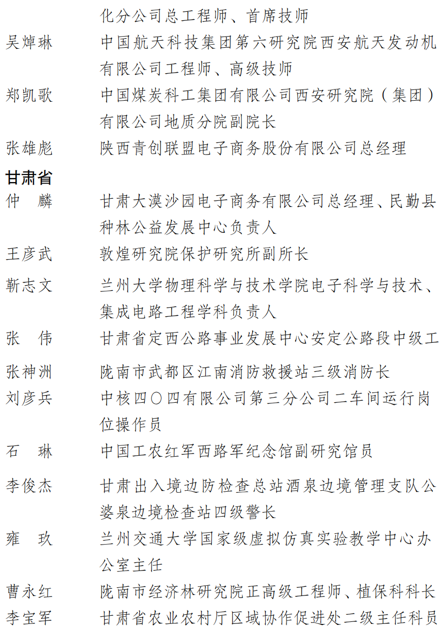
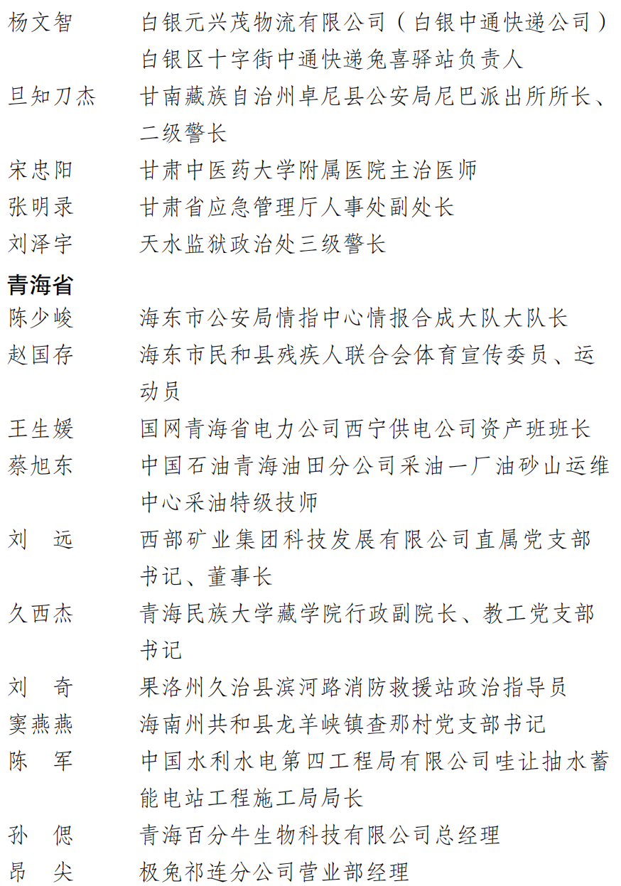
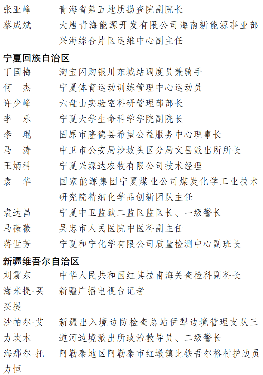
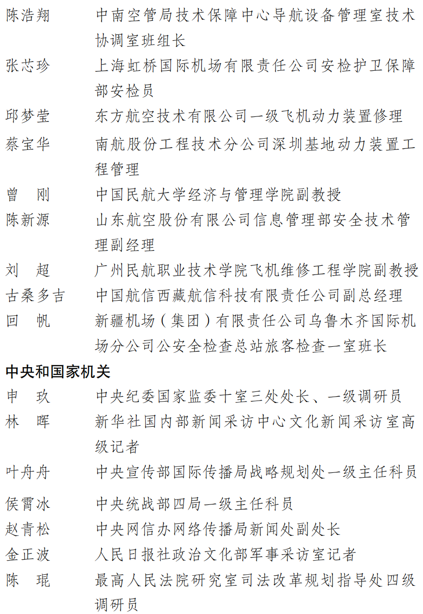
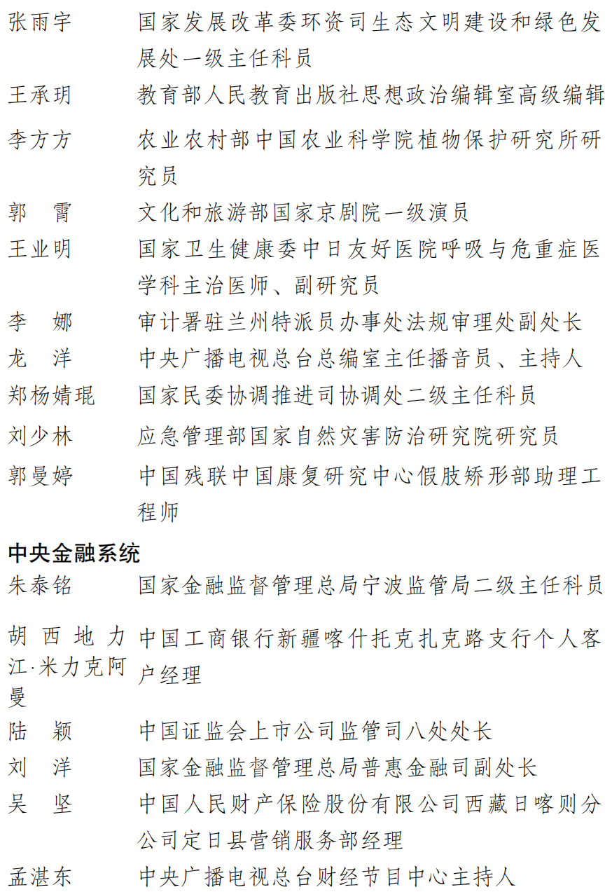
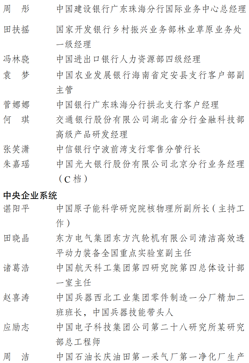
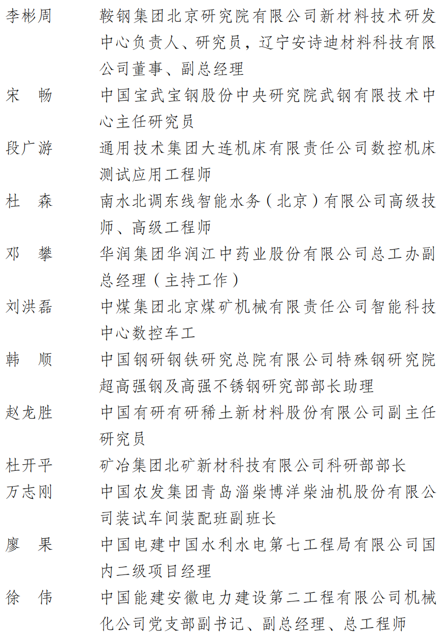
入围名单(750名)
(按推荐单位排序)















































