科目一作弊的代价,你知道吗?
贵州交通广播、贵州交警 | 2025-12-29 08:04
取得驾驶证的朋友都知道
要想通过科目一理论考试
就是要多学习、多做题
才能在考试中对答如流
通过测试
✅✅✅
然而,有的人为了“偷懒”
动起了歪脑筋
选择作弊这条非法捷径
❌❌❌
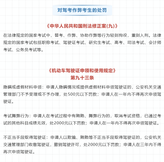
贵州公安交警提示
驾考作弊
属于严重的违法行为
将受到严厉的处罚
贵州交警往期案例



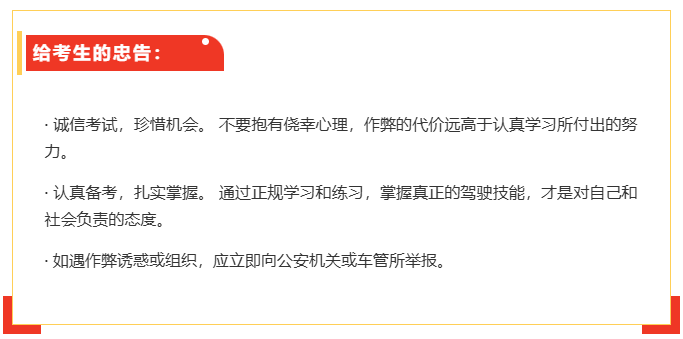
贵州公安交警提示
驾考的根本目的
是确保驾驶人
具备安全驾驶的知识和技能
保障公共安全
作弊行为
不仅是对法律法规的蔑视
更是对自己和他人
生命财产安全
极不负责的表现
与此同时
提醒各位考生
切勿相信
“考试包过”的机构
天上不会掉馅饼
被骗只会掉陷阱

