@所有驾驶人,满足以下条件,车牌是可以互换的→
贵州交通广播、贵州交警 | 2026-03-15 08:45
名下有两辆车
车牌可以互换?
蓝牌绿牌能换吗?
车牌能互换几次?
如何进行机动车号牌互换?
需要提供哪些资料?
在哪能办理?
就以上疑问
贵州公安交警
为广大车主一一解答

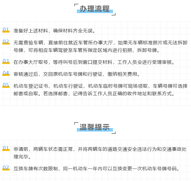
对于已办理互换的,一年后方可申请再次互换或者申请保留原车号牌号码,申请前应当将两车的道路交通安全违法行为和交通事故处理完毕。


名下有两辆车
车牌可以互换?
蓝牌绿牌能换吗?
车牌能互换几次?
如何进行机动车号牌互换?
需要提供哪些资料?
在哪能办理?
就以上疑问
贵州公安交警
为广大车主一一解答

对于已办理互换的,一年后方可申请再次互换或者申请保留原车号牌号码,申请前应当将两车的道路交通安全违法行为和交通事故处理完毕。


编辑: 雅文 责编: 徐妙甜 编审: 冀佳
Copyright © 2011-2026 Limited All Rights Reserved. 贵州广播电视台版权所有。
贵州广播电视台 版权所有 黔ICP备13001066号 地址:贵州省贵阳市瑞金南路149号
贵阳公安网监备案 GYBA-第2919号 信息网络传播视听节目许可证号 2410521
互联网新闻信息服务许可证号 52120170005