无证电焊必追责!贵阳电焊工违规作业被消防警告
贵州广播电视台科教健康频道 | 2026-01-27 11:28
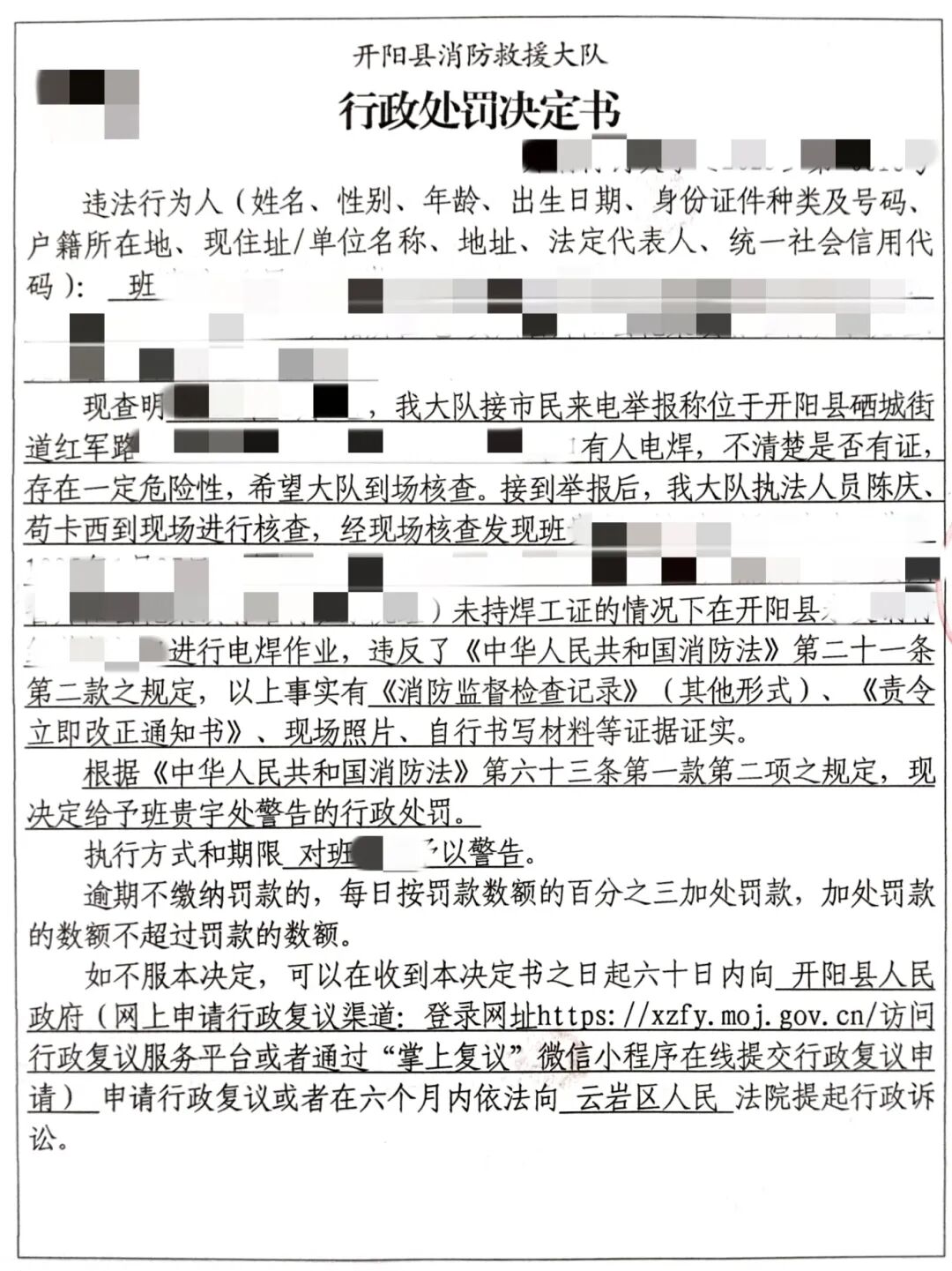
近日,贵阳市消防救援支队开阳大队接到群众举报,反映开阳县硒城街道红军路有人存在违规电焊作业行为,防火监督员立即前往现场核查。经现场核实,开阳县永发钢材经营部电焊工班某某,在不具备特种作业操作证的情况下,擅自进行电焊明火作业,群众举报情况属实。

班某某的该行为违反了《中华人民共和国消防法》第二十一条第二款之规定,根据《中华人民共和国消防法》第六十三条第一款第二项之规定,决定给予班某某作出警告的行政处罚决定,同时对其违规作业行为当场制止,并责令立即整改。

贵阳市消防救援支队提醒,电焊作业存在潜在危险,如果防范措施不到位,轻则造成财产损失,重则导致人员伤亡,电焊作业如何预防火灾?“十不准”须牢记!










