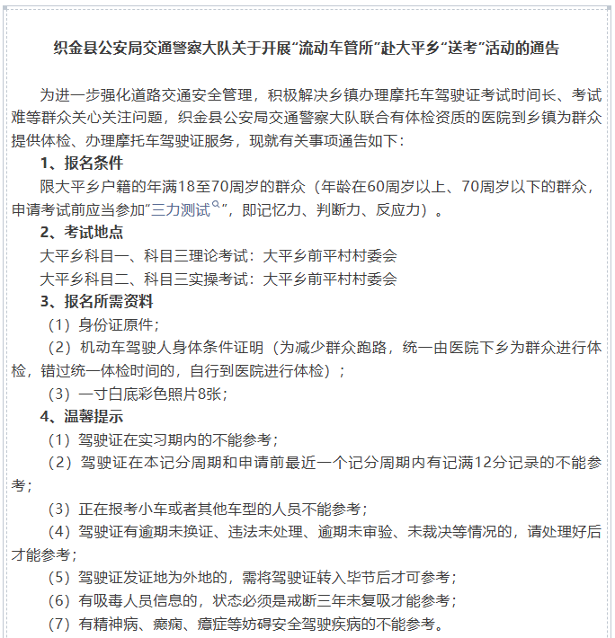
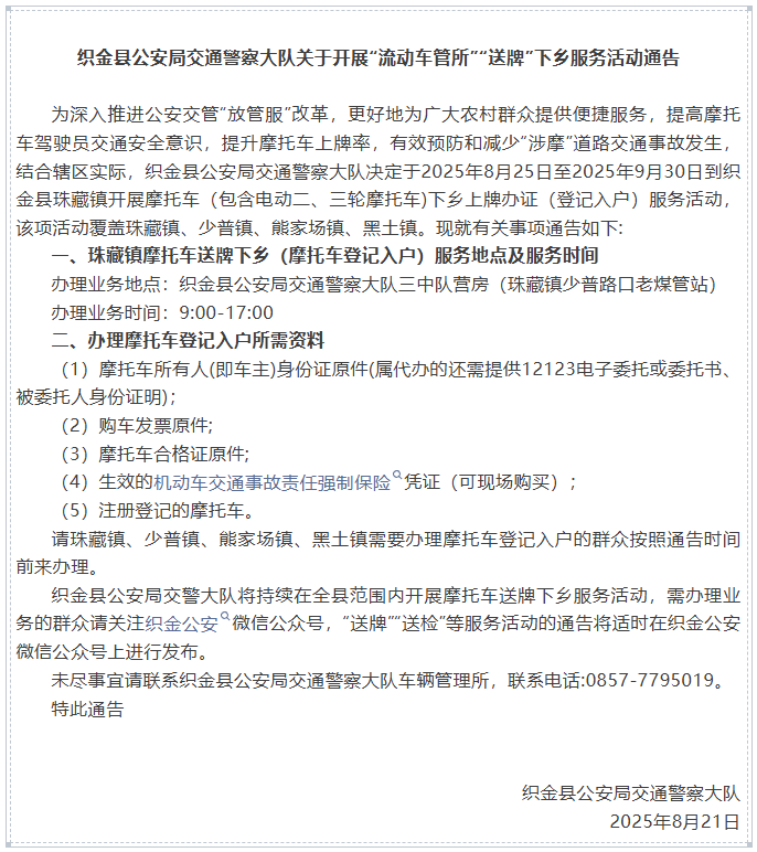
注意啦!“流动车管所”要送考、送牌到这些地方→
贵州交通广播、毕节交警 | 2025-08-23 09:10






编辑: 雅文 责编: 黄江北 编审: 冀佳
Copyright © 2011-2026 Limited All Rights Reserved. 贵州广播电视台版权所有。
贵州广播电视台 版权所有 黔ICP备13001066号 地址:贵州省贵阳市瑞金南路149号
贵阳公安网监备案 GYBA-第2919号 信息网络传播视听节目许可证号 2410521
互联网新闻信息服务许可证号 52120170005