体检彻底变了!2025版成人健康体检指引重磅发布,这些项目必查!

每年体检都在纠结“该查什么”?
“怕查漏重点”、“花了钱做无用功”?
别再盲目选套餐了!
国家卫生健康委办公厅11月4日公布《成人健康体检项目推荐指引(2025年版)》,旨在进一步规范健康体检行为,维护受检者健康权益。彻底告别“千人一面”的标准化体检模式,开启“风险导向型”体检新时代。

这份国家级指引直接明确了18岁及以上成人的体检重点,不管是年轻人还是中老年人,都能对号入座找对方向。
核心变革:先填问卷,再定体检项目
《指引》最关键的变化的是:体检前必须先完成“健康体检自测问卷”,再根据问卷结果匹配个性化项目。这意味着以后体检再也不是“流水线套餐”,而是精准对接个人健康风险。
这份问卷包含4大核心内容,填写时一定要如实申报:
-
个人基本信息及既往病史、家族病史(比如直系亲属是否有早发癌症、糖尿病等);
-
生活方式信息(吸烟、饮酒、运动习惯、饮食结构等);
-
心理健康状况(首次将焦虑、抑郁量表筛查纳入评估体系,真正实现“身心同检”)。
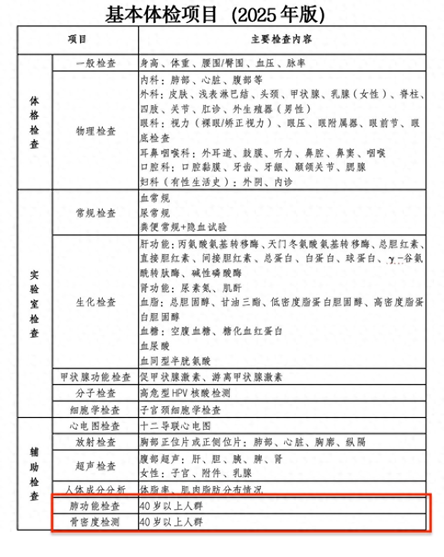
《指引》明确了所有成人都需完成的“基本体检项目”,是建立健康档案的核心基础,无需额外纠结是否选择:
1. 体格检查
一般检查:身高、体重、腰围/臀围、血压、脉率; 物理检查:内科(心肺腹等)、外科(皮肤、四肢、脊柱等)、眼科、耳鼻咽喉科、口腔科;女性需加做妇科检查(有性生活史)。
2. 实验室检查
常规检查:血常规、尿常规、粪便常规+隐血试验; 生化检查:肝功能、肾功能、血脂、血糖、血尿酸、血同型半胱氨酸; 专项检查:甲状腺功能(促甲状腺激素、游离甲状腺激素)、宫颈癌筛查(高危型HPV核酸检测+子宫颈细胞学检查)。
3. 辅助检查
心电图、放射检查、超声检查、人体成分分析。
年龄重点:40岁+必增两项关键检查
针对40岁以上人群的器官衰老特点,《指引》强制推荐增加两项检查,很多人之前都忽视了:
-
肺功能检查:40岁后肺功能开始加速衰退,早期无明显症状,通过检查可及时发现慢性阻塞性肺疾病等隐患;
-
骨密度检测:40岁后骨量“断崖式”流失,尤其是女性绝经后,早期筛查骨质疏松能避免骨折风险。

精准筛查:慢性病风险人群这样加项
在基础项目之上,《指引》针对心脑血管疾病、常见恶性肿瘤、糖尿病等高危人群,明确了“优先推荐+可选”的分层筛查项目,避免盲目做全项肿瘤标志物检测等鸡肋项目:
1. 心脑血管疾病风险人群(高血压、冠心病、脑卒中)
优先推荐:动态血压、颈动脉超声、超声心动图; 可选项目:眼底照相、经颅多普勒、冠状动脉CTA等。
2. 常见恶性肿瘤风险人群
肺癌:优先低剂量胸部CT; 胃癌/结肠癌:优先胃镜、结肠镜; 乳腺癌(女性):优先乳腺X线检查; 前列腺癌(男性):优先前列腺超声+前列腺特异性抗原检测。
3. 糖尿病风险人群
优先推荐:口服葡萄糖耐量试验; 可选项目:眼底照相、尿微量白蛋白/肌酐比值等(监测并发症)。
实用指南:不同人群体检重点总结
结合《指引》及专家解读,整理了各年龄段核心重点,直接对照选套餐即可:
-
20-30岁:重点完成基础项目,关注代谢指标(血糖、血脂)、颈椎腰椎(久坐人群)、心理健康筛查;
-
30-40岁:增加甲状腺超声、乳腺/前列腺超声、胃肠镜初筛(有家族病史者提前);
-
40岁+:基础项目+肺功能+骨密度,叠加心脑血管+早癌双筛查模式;
-
特殊人群:长期吸烟者必做低剂量肺CT;压力大者重点关注心理健康及甲状腺功能;女性重视宫颈癌、乳腺癌筛查。

重要提醒:这些项目别再盲目做
《指引》明确排除了3类“鸡肋项目”,避免大家花冤枉钱:
-
胸透(改为针对性放射检查);
-
普通B超(改为部位精准B超,如肝胆脾胰双肾超声);
-
肿瘤标志物全项盲目筛查(仅推荐高危人群针对性检测)。
最后总结
2025版体检指引的核心是“精准匹配风险”,记住三步走:先填自测问卷→完成基础项目→高危人群加做分层筛查。体检不再是“交完钱走流程”,而是主动管理健康的第一步。
建议收藏本文,下次体检直接对照,也转发给家人朋友避坑~
1.国家卫生健康委办公厅《成人健康体检项目推荐指引(2025年版)》(2025年10月28日发布);
2.健康报《国家卫生健康委办公厅关于印发成人健康体检项目推荐指引(2025年版)的通知(附解读)》(2025年11月4日);
3.央视网《国家卫健委公布成人健康体检“新国标”》(2025年11月4日);
4.人民日报《让体检更科学精准,最新〈指引〉有这些变化》(2025年12月25日);
5.光明网《国家卫健委:40岁以上人群体检须增加这两项!很多人忽视了》(2025年12月8日);
6.大河健康报《成人健康体检“新国标”一键收藏》(2025年11月9日)。

