无合同、无原件、不保证真实性,威马汽车控股公司1.275亿债权9.35万元拍出
据淘宝阿里拍卖平台,威马汽车旗下威马新能源汽车采购(上海)有限公司破产清算后,1.275亿元对外应收账款以100元起拍。
4月28日16时54分,该起拍卖有了结果,经过332次竞拍,一名张姓男子以93500元价格成功拍下。

拍卖成交页面
极目新闻此前报道,4月27日威马新能源汽车采购(上海)有限公司管理人将于对威马新能源汽车采购(上海)有限公司对外应收款项进行拍卖,拍卖标的为账面反映的24户对外应收款项,金额合计为1.275亿元,起拍金额为100元。
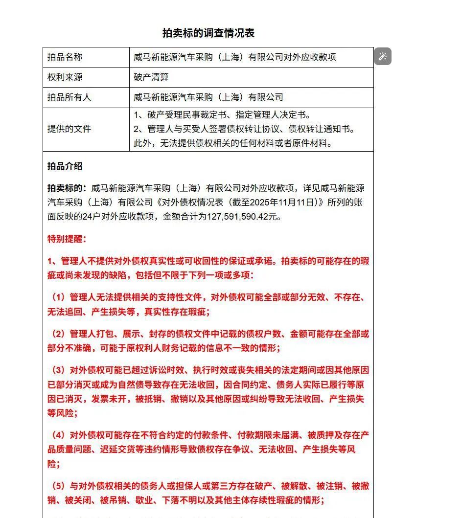
据拍卖标的调查情况表显示,威马新能源汽车采购(上海)有限公司24户对外应收款项,金额合计为127,591,590.42元。可以提供破产受理民事裁定书、指定管理人决定书,管理人与买受人签署债权转让协议、债权转让通知书,但无法提供与债权相关的任何材料或者原件材料。

拍卖标的调查情况表
但拍卖人特别提醒,不提供对外债权真实性或可收回性的保证或承诺,拍卖标的可能存在的瑕疵或尚未发现的缺陷,包括对外债权可能全部或部分无效、不存在、无法追回、产生损失等,真实性存在瑕疵等。
据附带的债务情况表显示,债务人包括博世汽车、海拉电子等知名企业;非诉讼催收情况一栏显示,部分债务人签收,部分债务人回函不欠付,还有债务人退回,管理人均未接管到与债务人签订的相关合同,双方通过威马系统进行采购和销售,威马系统已经于2022年底停止使用且无法打开,仅有电子版财务账目记录。拍卖主页显示,有100人报名参加该次竞拍。

分债权列表
公开资料显示,威马新能源汽车采购(上海)有限公司系威马汽车科技集团有限公司全资控股。2023年10月,威马汽车科技集团有限公司申请破产重整,此前威马汽车与蔚来、小鹏、理想合称“造车新势力四小龙”。
5月5日,威马汽车集团另一控股公司——威马新能源汽车销售(上海)有限公司123笔对外应收款项,金额合计为1.396亿元将进行拍卖,不过管理人提示无法提供与债权相关的任何材料或者原件材料,管理人没有接管到相关合同,仅有电子版财务账目记录。

