仅凭身份证就能办!贵阳首笔职工团购房公积金顺利提取,用于团购房首付
贵阳市住房公积金管理中心 | 2022-11-25 11:29
11月23日,在贵阳市住房公积金管理中心城区管理部,职工李女士仅凭身份证就成功提取了住房公积金,用于支付购买“贵阳市职工团购房”首付。
“我买的住房在观山湖区,这次提取的公积金加上之前付的定金,就能完成首付款了。”李女士说,这大大减轻了她首付款的筹措压力。
据了解,李女士是首位在贵阳市住房公积金管理中心成功办理此项业务的职工。截至23日,该中心共接待前来咨询“贵阳市职工团购房”相关政策的职工500余人次。
日前,贵阳市住房公积金管理中心出台了《关于实施职工团购房公积金阶段性提取政策的通知》,2022年11月18日起至2022年12月31日,参与贵阳市职工商品房团购活动的贵阳市、贵安新区住房公积金缴存职工,可申请提取本人及配偶的住房公积金账户余额支付购房首付款。
值得一提的是,职工在省内其他市(州)缴交了住房公积金,参加本次团购在贵阳贵安购买自住新建普通商品住房时,可向贵阳市公积金中心申请异地贷款,不受省内户籍地限制。
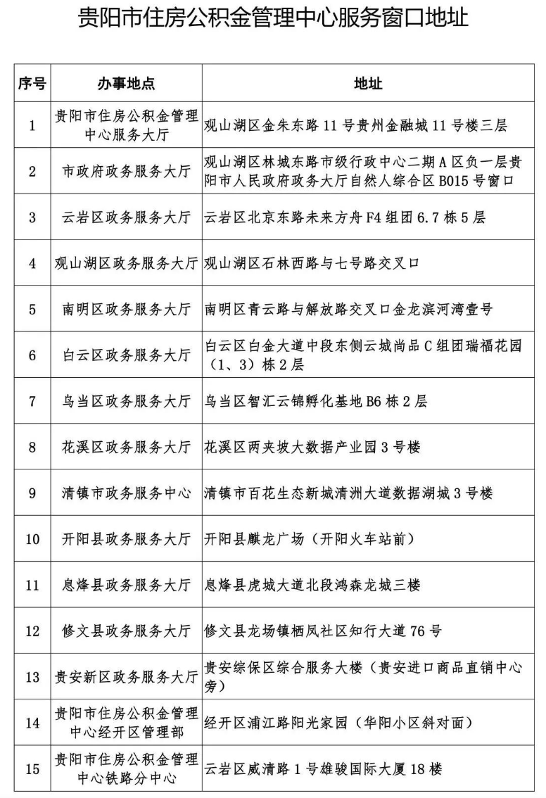
附贵阳市住房公积金管理中心服务窗口地址——


