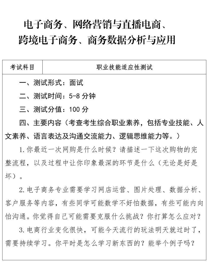
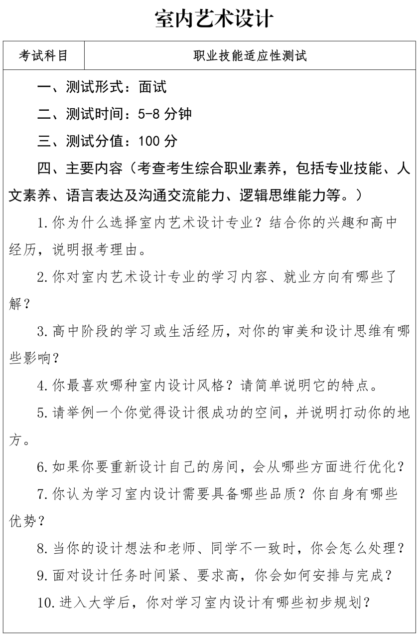
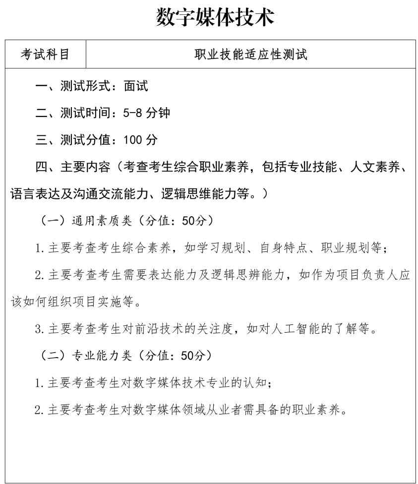
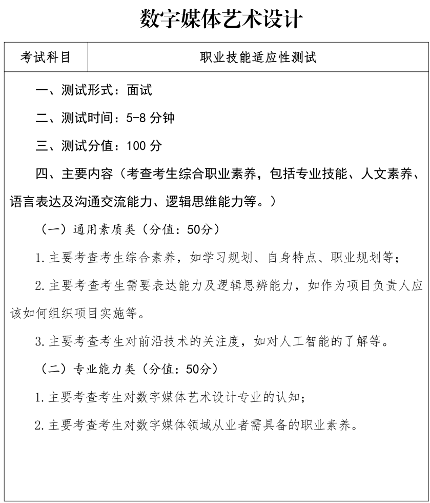
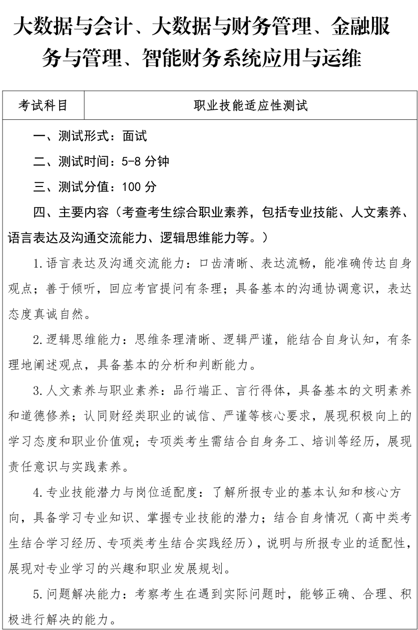
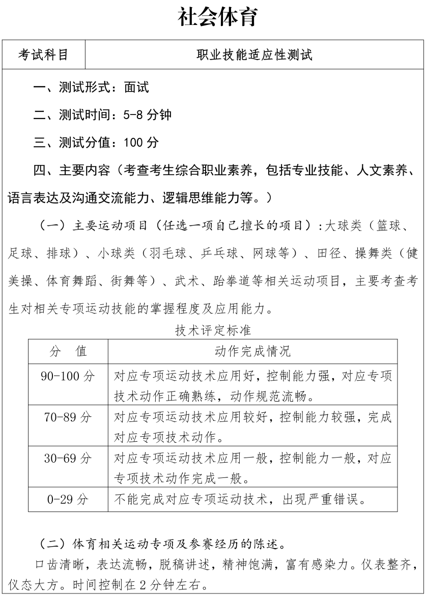
贵州电子商务职业技术学院2026年分类考试招生“高中类、专项类”职业技能适应性测试内容大纲
2026-03-24 12:58
































记者: 王珂 责编: 王方 编审: 赵毅
Copyright © 2011-2026 Limited All Rights Reserved. 贵州广播电视台版权所有。
贵州广播电视台 版权所有 黔ICP备13001066号 地址:贵州省贵阳市瑞金南路149号
贵阳公安网监备案 GYBA-第2919号 信息网络传播视听节目许可证号 2410521
互联网新闻信息服务许可证号 52120170005